¾ÅÖÝ¿áÓÎ

ϲ±¨|Ë´ÖÇÔÆ¹¤Òµ»¥ÁªÍøÆ½Ì¨ÈëÑ¡¹¤ÐŲ¿¹¤Òµ»¥ÁªÍøÊÔµãÊ÷Ä£ÏîÄ¿

Date | 2022.01.25

1111.png


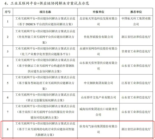
ÈÕǰ£¬£¬ £¬¹¤ÒµºÍÐÅÏ¢»¯²¿Ðû²¼ÁË2021Ä깤ҵ»¥ÁªÍøÊÔµãÊ÷Ä£ÏîÄ¿Ãûµ¥£¬£¬ £¬ÓÉÕã½­Ë´ÔÆ»¥ÁªÊÖÒÕÓÐÏÞ¹«Ë¾ÌṩµÄË´ÖÇÔÆ¹¤Òµ»¥ÁªÍøÆ½Ì¨£¬£¬ £¬ÔÚ¾ÅÖÝ¿áÓξÙÐÐÁË¡°»ùÓÚ¹¤Òµ»¥ÁªÍøµÄµç»úÐÐÒµ¹©Ó¦Á´Ð­Í¬ÖÇÄÜ´óÄÔ½â¾ö¼Æ»®¡±µÄÓ¦Ó㬣¬ £¬ÈëÑ¡¡°2021Ä깤ҵ»¥ÁªÍøÆ½Ì¨+¹©Ó¦Á´Ð­Í¬½â¾ö¼Æ»®ÊÔµãÊ÷Ä£¡±ÏîÄ¿¡£¡£¡£¡£¡£¡£


Dingtalk_20220125092935.png

Ë´ÖÇÔÆ¹¤Òµ»¥ÁªÍøÆ½Ì¨£¬£¬ £¬×¤×ãÓÚµç»ú¼°Çý¿ØÏµÍ³¹¤Òµ£¬£¬ £¬Ê¹ÓÃÎïÁªÍø¡¢ÔÆÅÌËã¡¢5GͨѶ¡¢´óÊý¾Ý¡¢Çø¿éÁ´¡¢È˹¤ÖÇÄܵÈÐÂÒ»´úÊý×ÖÊÖÒÕÓëÖÆÔìÊÖÒÕÉî¶ÈÈںϣ¬£¬ £¬ÃæÏòµçÇýÉÏ¡¢ÖС¢ÏÂÓÎÈ«¹¤ÒµÁ´Ìṩ¶à³¡¾°µÄÊýÖÇ»¯²úÆ·ºÍÓªÒµÔËÓªÕûÌå½â¾ö¼Æ»®¡£¡£¡£¡£¡£¡£?

ͨ¹ýË´ÖÇÔÆ¹¤Òµ»¥ÁªÍøÆ½Ì¨£¬£¬ £¬ÊµÏÖ¹¤ÒµÁ´ÉÏ¡¢ÖС¢ÏÂÓθ÷Ïà¹Ø·½»¥Í¨»¥Áª£¬£¬ £¬¹¹½¨1+1+N²úƷЧÀÍϵͳ£¬£¬ £¬°üÀ¨£º´òÔìÒ»¸öµç»ú¼°Çý¿ØÏµÍ³ÊýÖÇ»¯¹¤ÒµÖÐ̨£¬£¬ £¬³ÐÔØµç»ú¹¤Òµ´óÄÔ½¨É裬£¬ £¬ÔËӪ˴ÖÇÔÆÐ§ÀÍ¡¢Ë´ÖÇÔÆ¹¤³§¡¢Ë´ÖÇÔÆÖÆÔìµÈÁ¢ÒìÓªÒµ¡£¡£¡£¡£¡£¡£




¡¾ÍøÕ¾µØÍ¼¡¿¡¾sitemap¡¿